建筑工程模板
首页
|
关于我们
企业简介
董事长致辞
企业文化
公司历程
公司展示
员工风采
|
资质荣誉
企业资质
企业荣誉
社会责任
|
成功案例
机电工程
建筑智能化
设计工程
消防工程
消防维保
照明工程
装饰装修
|
技术知识
生产技术
安全知识
设计知识
|
供应商入库
点击成为供应商
|
加入我们
招贤纳士
联系我们
|
新闻资讯
新闻动态
行业动态
设施设备需求
|
客户列表
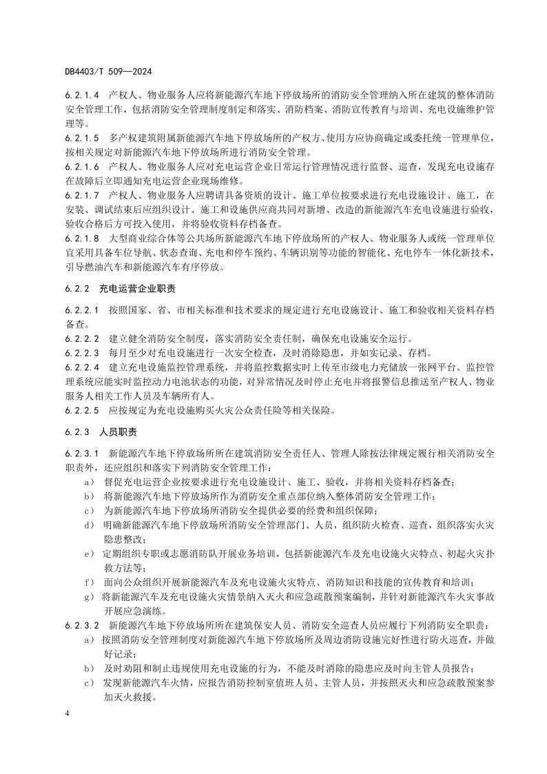
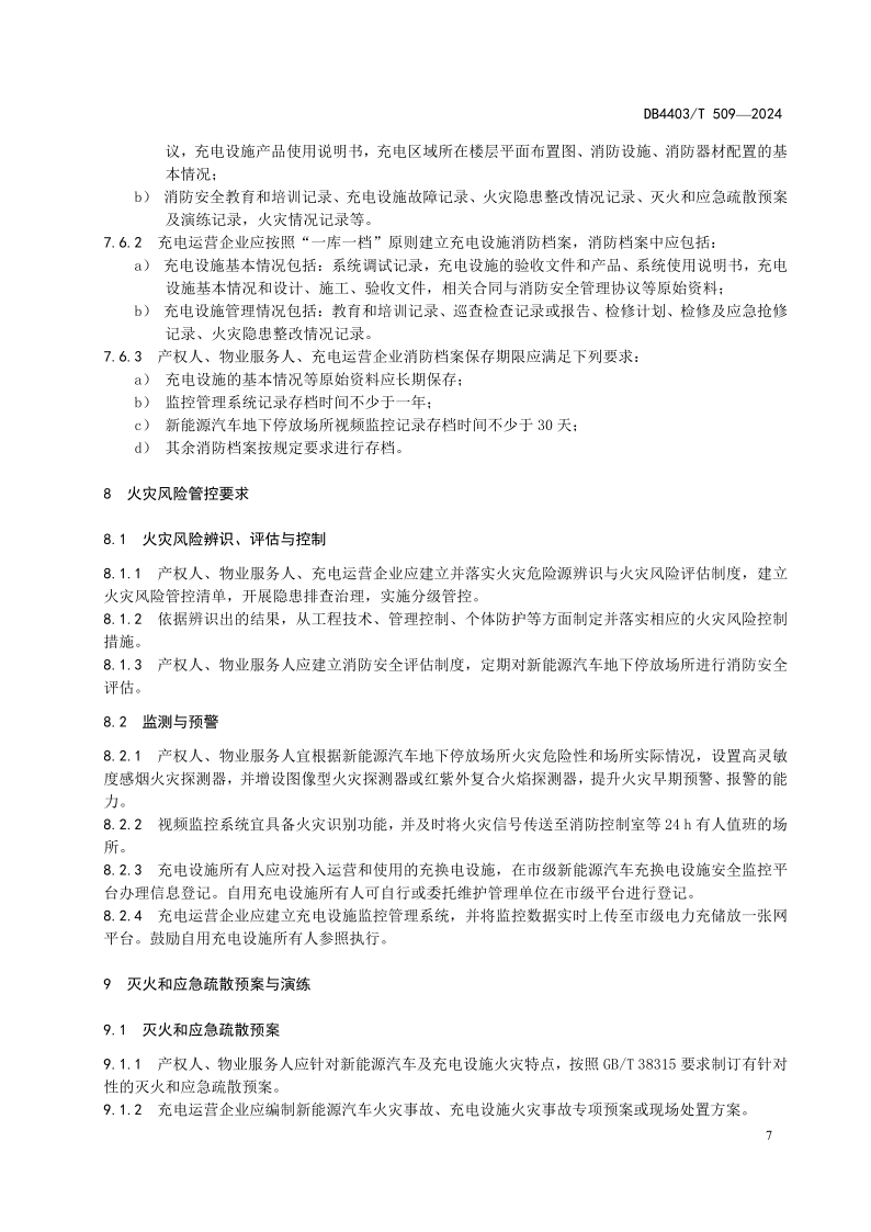
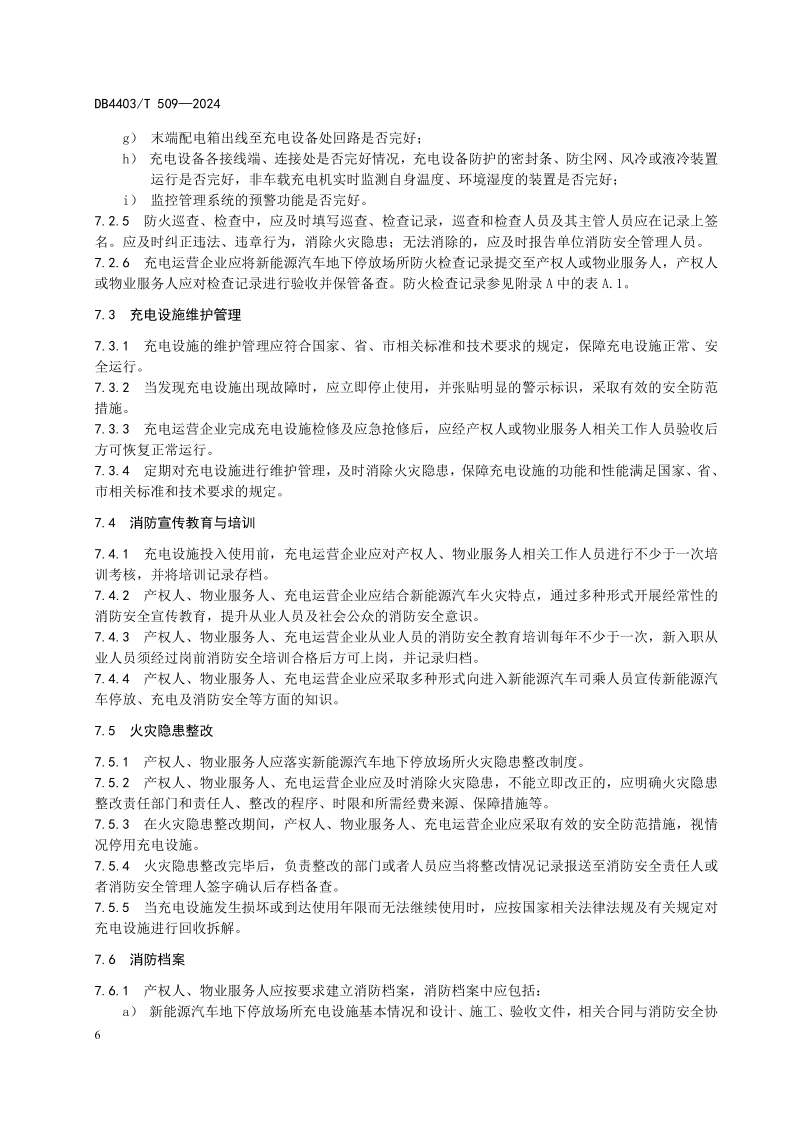
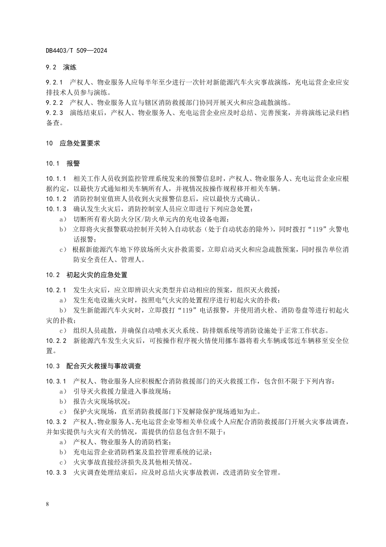
新能源汽车地下停放场所消防安全管理规范
2024-10-11 09:41
四川机电工程/消防安装/消防维保公司-索安机电每周分享
四川索安机电工程有限公司
首页
关于我们
资质荣誉
成功案例
技术知识
供应商入库
招贤纳士
新闻资讯
客户列表
服务热线:
4001178119
移动电话:
13666135888
电子邮箱:
scsoan@yeah.net
联系地址:
成都市武侯区航空路6号丰德国际广场A3-5
微信联系
请输入文本